近期,我校省部共建作物逆境适应与改良国家重点实验室宋纯鹏教授团队在植物抗逆及发育生物学领域取得多项重要研究进展,相关成果相继发表在Nature Plants、Molecular Plant、Plant Cell、Journal of Integrative Plant Biology等国际知名学术期刊上。团队围绕玉米气孔发育与细胞壁力学特性、氧化还原信号特异性传递和叶片衰老的分子机制等关键科学问题,运用多学科交叉手段开展深入研究,相关成果为作物抗逆遗传改良提供了重要理论支撑。
1、Nature Plants:解析果胶极性分布控制玉米气孔打开的生物力学机制
提高作物水分利用效率是保障粮食安全的重大战略需求。玉米等禾本科作物演化出独特的哑铃形气孔复合体,与双子叶植物的肾形气孔相比,哑铃形气孔具有更精巧的形态和细胞壁结构,能够更迅速地响应干旱等环境胁迫。长期以来,学界对气孔运动力学的研究多局限于拟南芥等双子叶植物,禾本科哑铃形气孔如何通过细胞壁及其微观力学结构实现高效开闭的分子机制尚不明晰。
2026年1月,宋纯鹏教授团队在Nature Plants发表题为“Esterified-pectin-coupled polar stiffening controls grass stomatal opening”的研究论文(https://doi.org/10.1038/s41477-025-02194-4),发现玉米保卫细胞极性端特异性富集高甲酯化果胶,形成极性硬化结构,进而限制气孔开放。研究通过免疫荧光标记、原子力显微镜分析及遗传学实验,证实果胶合成基因ZmGOLS2通过调控高甲酯化果胶含量影响气孔孔径,并基于实验数据与已报道的力学参数,构建了玉米气孔的三维有限元模型。该结构力学模型分析进一步揭示,玉米保卫细胞顶端刚性物质的大小与弹性模量起限制作用,防止气孔的过度张开。
与肾形气孔由低甲酯化果胶介导极性硬化,促进气孔打开的机制不同,禾本科植物利用两端的极性硬化来保持结构稳定并限制气孔过度开放,这一特性更有利于其适应干旱环境。该研究揭示的“果胶极性分布-极性硬化-控制气孔打开”的调控范式,为通过修饰细胞壁果胶来改良作物水分利用效率和抗旱性提供了新策略。

果胶相关的极性物质限制玉米气孔过度张开
2、The Plant Cell:揭示气孔复合体结构异质性的调控机制
多细胞生物通过精密的调控机制赋予自身发育可塑性,从而诱导分化的体细胞形成多样且特异的细胞命运。转录因子介导的基因表达如何以时空特异性方式发挥作用,从而驱动前体细胞定向分化为特定细胞类型,是植物发育生物学领域的核心科学问题。
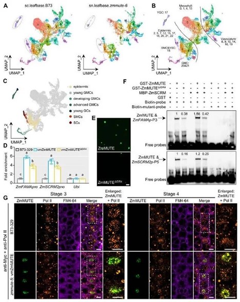
2026年2月,宋纯鹏教授团队在The Plant Cell发表题为“Nuclear condensates of BZU2/ZmMUTE modulate transcription to realize structural heterogeneity of the maize stomatal complex”的研究论文(https://doi.org/10.1093/plcell/koag040),发现转录因子ZmMUTE通过液–液相分离形成核内动态凝聚体,进而调控玉米气孔复合体发育。ZmMUTE蛋白C末端的内在无序区IDR4是驱动相分离的关键结构域,同时IDR4还赋予ZmMUTE细胞间的移动能力。基于单细胞转录组数据分析和分子互作实验,构建了ZmMUTE调控气孔发育的分子作用模型:ZmMUTE通过IDR4招募转录因子ZmSCRM形成共相分离结构,增强DNA结合能力和靶基因转录激活效率,从而精准调控保卫细胞对称分裂和副卫细胞命运决定。
该研究系统揭示了ZmMUTE通过相分离-协同因子招募-转录激活增强的级联机制,精细调控玉米四细胞气孔复合体发育,为作物气孔结构改良和抗逆分子设计提供了重要理论基础。

ZmMUTE相分离通过增强DNA结合和靶基因激活调控气孔细胞命运
3、Molecular Plant:揭示相分离转换介导ROS信号特异性识别的时空调控机制
活性氧(ROS)长期以来被视为有害的代谢副产物,易造成细胞氧化损伤。宋纯鹏教授率先提出ROS可作为信号分子广泛参与植物生长发育与逆境响应的学术观点,并围绕该方向开展了系统深入的研究。由于ROS化学活性高、扩散性强、缺乏靶标特异性,且ROS的产生具有高度时空异质性,局部浓度动态变化迅速,学界对其信号如何精准传递与特异调控的分子机制仍缺乏深入研究。
2026年2月,宋纯鹏教授团队在Molecular Plant发表了题为“Phase separation transitions of the redox sensor RCD1 mediate differential ROS signals to regulate plant growth and stress responses”的研究论文(https://doi.org/10.1016/j.molp.2026.02.004),发现RCD1作为氧化还原传感器 (Redox sensor),通过关键半胱氨酸感知ROS信号,并驱动相分离转变。RCD1的相分离-非相分离状态转变作为“空间解码器”,实现对不同类型转录因子的时空特异性招募,这种空间隔离的互作模式从根本上避免了发育与胁迫信号通路的串扰,破解了ROS信号传递的“特异性悖论”。该工作阐明了无序区结构域、细胞氧化还原状态、二硫键动态变化及转录因子选择性招募等多层面协同调控相分离的分子机制,为作物生长-抗逆协同改良的分子设计提供了理论依据和精准靶点。

RCD1相分离转变分选ROS信号的工作模型
4、Journal of Integrative Plant Biology:揭示MAPK级联信号调控ROS介导叶片衰老的分子机制
叶片作为光合作用的核心源器官,其衰老进程受到叶龄、内源激素及环境胁迫等多重信号的精密调控。ROS积累与MAPK级联信号是介导叶片衰老的关键通路,但二者如何协同响应不同强度信号、实现衰老进程的精准时空调控,相关分子机制仍有待系统阐明。
2026年2月,宋纯鹏教授团队在Journal of Integrative Plant Biology上发表了题为"Role of an Arabidopsis mitogen-activated protein kinase kinase kinase in ROS-mediated leaf senescence"的研究论文(https://www.jipb.net/EN/10.1111/jipb.70191)。研究从拟南芥中鉴定到随叶片衰老进程显著诱导表达的丝裂原活化蛋白激酶基因MKKK19,该基因表达随叶片衰老进程显著上调,表达水平与叶片衰老程度呈正相关。。MKKK19通过磷酸化激活MKK3/5/9-MPK6模块调控叶片衰老进程,氧化信号诱导激酶OXI1 (oxidative signal-inducible 1)能够磷酸化激活MKKK19,而RBOHD/F可能位于MPK6下游,通过其活性反馈调节叶片中ROS水平。
该研究揭示了叶片衰老进程或逆境胁迫诱导ROS积累后,通过激活OXI1-MKKK19-MKK3/5/9-MPK6-RBOHD/F级联,进而调控叶片衰老的分子途径,丰富并完善了叶片衰老的信号转导网络。为通过遗传调控延缓作物衰老、提升作物产量与品质提供了重要靶点。

OXI1-MKKK19-MKK3/5/9-MPK6-RBOHD/F模块调控叶片衰老的模式图
宋纯鹏教授团队长期致力于植物逆境生物学研究,在ROS信号转导和气孔生物学等方向形成了鲜明的研究特色。团队紧扣农业可持续发展与国家粮食安全重大战略需求,在植物逆境生物学前沿领域持续取得系统性、创新性研究成果,为作物抗逆遗传改良提供了重要的理论与技术支撑。